Instance Verification Kit (IVK)

spin lock @ [18997+22+/linux-3.19-rc1/drivers/usb/gadget/udc/udc-xilinx.c]
Instance Signature: lock

The Matching Pair Graph:


Function Name
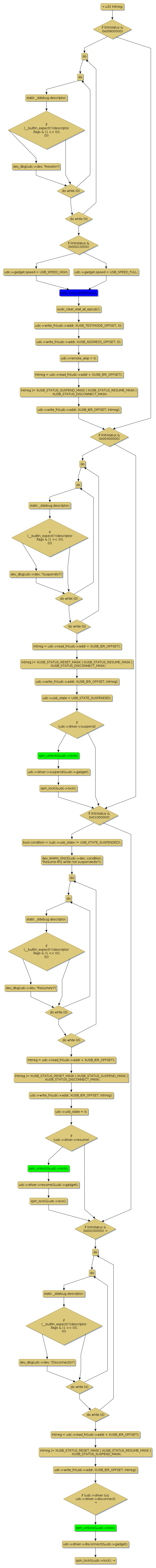
Control Flow Graph (CFG)
Events Flow Graph (EFG)
Source Correspondence
xudc_ctrl_ep_handler [53099+20+/linux-3.19-rc1/drivers/usb/gadget/udc/udc-xilinx.c]
xudc_done [18349+9+/linux-3.19-rc1/drivers/usb/gadget/udc/udc-xilinx.c]
xudc_ep0_in [51042+11+/linux-3.19-rc1/drivers/usb/gadget/udc/udc-xilinx.c]
xudc_ep0_out [49706+12+/linux-3.19-rc1/drivers/usb/gadget/udc/udc-xilinx.c]
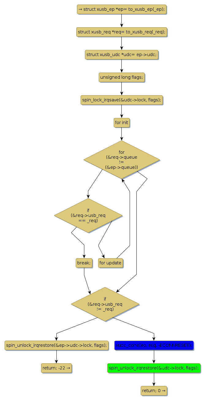
xudc_ep_dequeue [33276+15+/linux-3.19-rc1/drivers/usb/gadget/udc/udc-xilinx.c]
xudc_ep_disable [27881+15+/linux-3.19-rc1/drivers/usb/gadget/udc/udc-xilinx.c]
xudc_ep_queue [31789+13+/linux-3.19-rc1/drivers/usb/gadget/udc/udc-xilinx.c]
xudc_handle_setup [47987+17+/linux-3.19-rc1/drivers/usb/gadget/udc/udc-xilinx.c]
xudc_irq [54505+8+/linux-3.19-rc1/drivers/usb/gadget/udc/udc-xilinx.c]
xudc_nonctrl_ep_handler [53743+23+/linux-3.19-rc1/drivers/usb/gadget/udc/udc-xilinx.c]
xudc_nuke [22925+9+/linux-3.19-rc1/drivers/usb/gadget/udc/udc-xilinx.c]
xudc_read_fifo [19337+14+/linux-3.19-rc1/drivers/usb/gadget/udc/udc-xilinx.c]
xudc_startup_handler [41205+20+/linux-3.19-rc1/drivers/usb/gadget/udc/udc-xilinx.c]
xudc_stop [39703+9+/linux-3.19-rc1/drivers/usb/gadget/udc/udc-xilinx.c]
xudc_stop_activity [38331+18+/linux-3.19-rc1/drivers/usb/gadget/udc/udc-xilinx.c]
xudc_write_fifo [21569+15+/linux-3.19-rc1/drivers/usb/gadget/udc/udc-xilinx.c]